| Главная » Статьи » Гитарное оборудование |
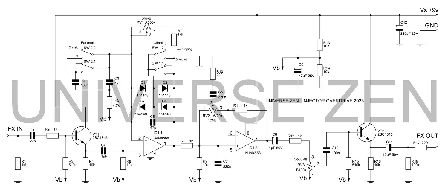
Всем привет! Сегодня выходит видеоролик про Инжектор овердрайв. Педаль создана по мотивам Tube screamer и педалей Maxon OD808. Практически всю инфу по сборке можно найти по ссылкам в описании к видео на ютубе. Проект реализован в рамках универсальной платформы. Подробнее тут. Вы можете воспользоваться моим проектом, заказать платы самостоятельно или замодить педаль под себя. Удачных сборок! Lay6 это файл проекта печатных плат. Листаем его по вкладкам снизу. Чем открывать, есть в статье про DIY платформу на новом сайте мастерской. И два архива это: INJECT это плата эффекта, а FRONT INJECT это плата-шильдик. Схема платы эффекта. Сама плата Перечень элементов. Нумерация соответствует и схеме и печатной плате. D1 = 1n4148 IC1 = NJM4558 можно поэкспериментировать с заменой операционного усилителя на TL072 или NE5532 и другие. Все резисторы 0805 или 1206 SMD SW 1 = DPDT Toggle switch on-on RV1 = A500k VT1 = 2SC1815 Покупка компонентов. Все ссылки для примера. Ассортимент перекликается, компонуйте заказы как угодно. Резисторы популярных номиналов можно взять с запасом на будущие проекты. Транзисторы 2SC1815 в корпусе TO92 либо аналоги в SMD — 2 шт. Микросхема JRC4558 в корпусе DIP8 — 1 шт. Панелька под микросхему DIP8 опционально — 1 шт. Тумблеры DPDT на два положения ON-ON — 2 шт. Диоды 1n4148 — 4 шт. Конденсатор SMD в корпусе 0805 или 1206 на 47 пФ 50 вольт — 1 шт. Конденсаторы электролитические, выводные: Конденсаторы плёночные, выводные, от 50 вольт или выше: Резисторы SMD с типом корпуса 0805 или 1206: Потенциометры: | |
| Просмотров: 250 | |
| Всего комментариев: 0 | |


