| Главная » Файлы » Разное |
| 13.12.2025, 12:22 | |
DIY Платформа Предисловие На этой странице собрана информация по постройке педалей на базе универсального проекта от мастерской Universe Zen. Я попытался стандартизировать составляющие части гитарных эффектов для упрощения сборки, минимизации рутинной работы и обеспечения стабильно высокого результата. Музыкальные эффекты достаточно просты для вхождения в большой мир электроники, возможности которого настолько широки, что поражают воображение. Мне бы хотелось верить, что конструирование музыкальных эффектов станет для вас приятным хобби, а возможно и первыми шагами на пути к сложнейшим инженерным проектам!
Каждая гитарная педаль состоит из множества компонентов которые вам предстоит отыскать и собрать воедино. Многие компоненты стали дефицитом, а некоторые вещи больше не доставляются в Россию. В таких условиях приходится проявлять чудеса изворотливости и адаптировать свои схемы под те детали, которые удаётся найти в наших магазинах и в Китае. В условиях, когда нам едва ли приходится выбирать, я не могу за кого либо поручиться или открыто рекламировать. Любая информация о магазинах и ссылки на товары, носят справочный характер. Мастерская не может нести ответственность за качество товаров и услуг, которые вам будут предоставлять третьи лица. Что это такое и как это собрать. Материалы для сборки. Для сборки вам нужны платы и запчасти. Где купить запчасти, я уже написал в этой статье, в самом низу. Корпус, форм фактор и причины. Любое устройство начинается с чертежей. Идея по стандартизации размеров педали, мест под установку органов управления и электроники внутри корпуса не нова. Меня всегда напрягали разного рода дробные числа при расположении отверстий на корпусе (вроде — «расстояние между этими потенциометрами 14,379 мм»), поэтому я постарался создать проект с нормальными размерами и удобной разметкой. В качестве корпуса, я решил применить стандартный корпус 125B, за его удобные размеры, которые позволяют уместить внутрь обширный список эффектов. Но при этом, он остаётся всё ещё относительно компактным. Ну и немаловажный фактор, это — готовые окрашенные корпуса на алиэкспресс. Остальная информация достаточно подробно раскрыта в видеоролике, поэтому добавить тут больше нечего. Уже в процессе съёмки видеоролика об этой платформе, я понял что стандартизацию можно довести до абсолюта и изготовить на 3D принтере шаблоны для разметки и дальнейшей сверловки, а также шаблон под быструю установку шильда. Что и было продемонстрировано в конце видео. Это значительно облегчает и ускоряет сборку, поэтому могу смело рекомендовать такой подход. Файлы плат и шаблонов будут в конце статьи.
Схема и немного о печатных платах. Внутри устройства располагаются 3 печатные платы: Плата байпаса в двух вариантах, плата гнёзд и защиты и плата эффекта.
Плата обычного байпаса на кнопке.
Вид снизу. Именно с этой стороны вы будете наблюдать эту плату, если снимете заднюю крышку педали.
Вид сверху. С этой сторону устанавливается кнопка и светодиод. Плата релейного байпаса на кнопке.
Плата релейного байпаса сверху.
Плата релейного байпаса снизу. Плата гнёзд и защиты от смены полярности.
Вид сверху. С этой стороны припаиваются только гнёзда и провода VS+, B+, GND на гнездо питания.
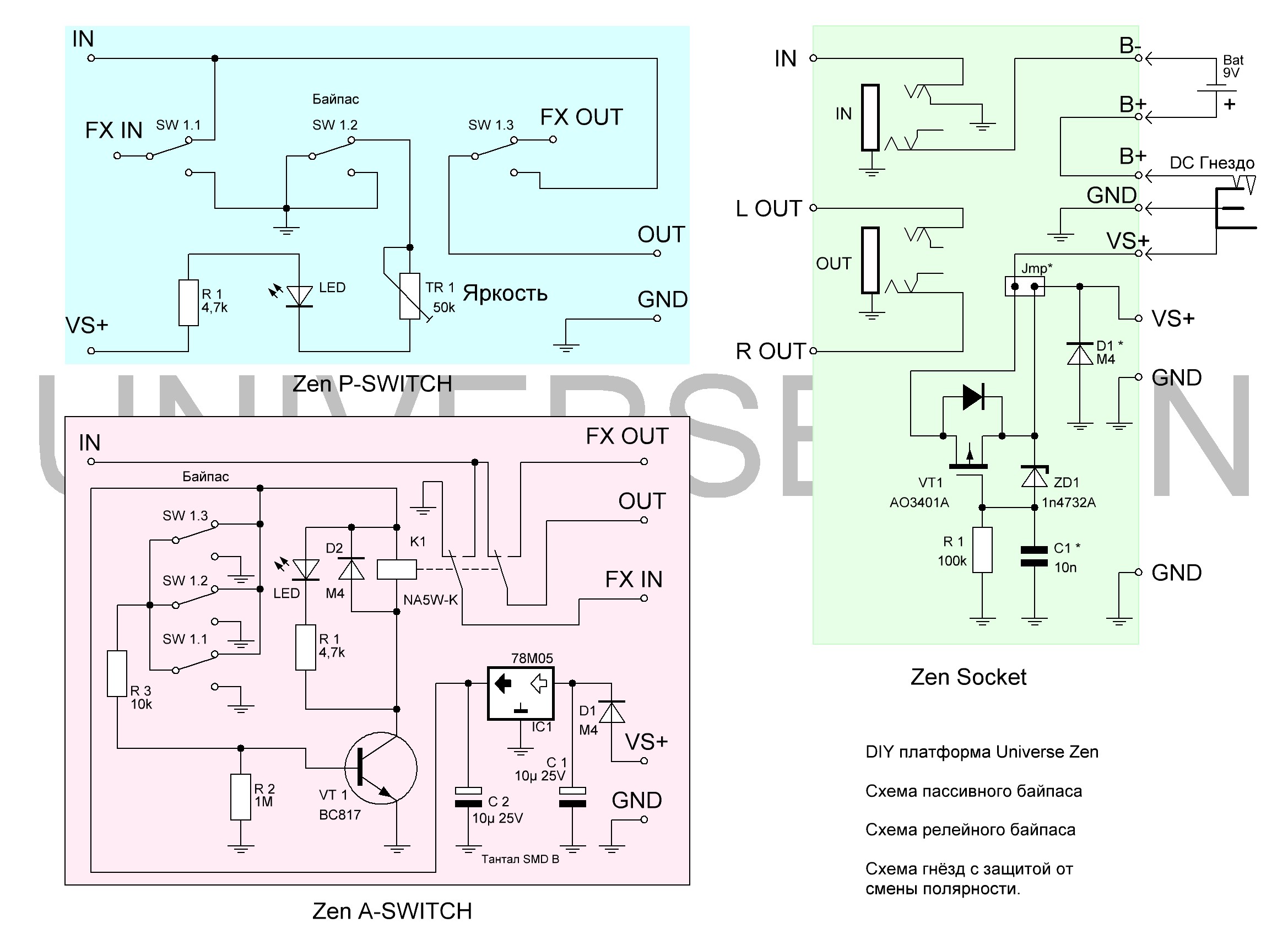
Плата гнёзд. Вид снизу. С этой стороны монтируются все электронные компоненты. Эту сторону мы видим когда открываем крышку педали. Схемы вспомогательных плат. Для лучшего понимания сути, можно обратиться к схеме каждой из этих плат. Внешние подключения батарейного питания и гнезда питания выведены за пределы условного прямоугольника, который символизирует плату.
На первой схеме изображён стандартный байпас с индикацией на 3PDT кнопке с фиксацией (Zen P-SWITCH). В качестве бонуса, на эту плату установлен подстроечный резистор TR1 на 50 кОм для настройки яркости светодиода. Сжечь светодиод такой настройкой невозможно, потому что есть дополнительный резистор R1 который ограничивает ток светодиода. Подстроечный резистор можно исключить из схемы и заменить его перемычкой, замкнув крайние выводы отрезком провода. Если светодиод настолько «ослепительный» что хочется взять и … то в этом случае просто увеличивайте номинал резистора R1 на 4,7 кОм в 2-10 раз. На второй схеме изображен релейный байпас с управлением механической 3PDT кнопки с фиксацией (Zen A-SWITCH). Здесь резистор R1 также отвечает за ограничение тока светодиода и также влияет на его свечение как и в схеме выше. В остальном это понижающая схема на SMD компонентах, которая преобразует питание педали в 5 вольт, посредством микросхемы 78M05 (это SMD версия обычного пятивольтового стабилизатора). Танталовые конденсаторы C1 и C2 в SMD корпусе «SMD B» служат фильтрами. Диод D1 дополнительно защищает стабилизатор от смены полярности. Далее пониженный постоянный ток 5 вольт, через кнопку будет подаваться на транзистор VT1 BC817 и открывать его для включения реле. Фишка этой схемы в том, что транзистор будет открываться при достаточно широких значениях тока и напряжения на базе, что даёт нашей кнопке право на смерть одной или двух контактных групп, неидеальный контакт и прочее. Третья схема это защита от переполюсовки и некий хаб для гнёзд (Zen Socket). С гнёздами всё понятно сразу, а с защитой от переполюсовки поподробнее. Питание приходит на схему от гнезда с тремя контактами, которое вынесено за пределы платы. Дальнейший путь тока по плате приводит нас к развилке на две линии: перемычка JMP и вторая линия на транзистор. Если нам необходимо обеспечить базовую диодную защиту от смены полярности без лишнего усложнения схемы, то мы повернём на этой развилке в сторону JMP. Это значит, что перемычку JMP надо замкнуть, а защитный диод D1 впаять. Остальные детали впаивать не нужно. К плюсам данной схемы можно отнести простоту и тот факт что она, сама по себе никак пагубно не влияет на работу остальной педали. Из минусов стоит отметить тот факт, что блок питания, чья сила тока и напряжение будут превышать допустимую силу тока и напряжение диода, просто уничтожит и диод и схему после него. А если диод окажется мощнее блока питания, то при неправильном подключении он будет замыкать на себе выход с блока питания практически накоротко. Выводы: диодная защита хороша в качестве кратковременной защиты для осознанного пользователя и подходит для тех, кто «всё знал, но однажды случайно впарился». Второй путь заключается в защите на мосфет-транзисторе. В этом случае перемычку JMP устанавливать не надо, контакты остаются в разомкнутом состоянии и нет никакой необходимости впаивать диод D1. На плату нужно смонтировать транзистор VT1, резистор R1, стабилитрон ZD1 и опционально конденсатор C1. Адаптеры для потенциометров. Радиолюбители делятся на две группы; для кого приемлемо подключать все органы управления на проводах, а затем с остервенением запихивать всю эту «лапшу» внутрь корпуса. Подход имеет право на жизнь, ведь именно так производились многие педали компании BOSS. Безусловно, большим подарком для электронщиков со всего мира стали потенциометры с угловыми выводами. Но теперь они стали для наших DIY-щиков большой редкостью.
Тем временем я начертил универсальные макросы и пришёл к выводу, что при помощи стоек и угловых гребёнок, можно сделать угловые потенциометры из прямых. На адаптере есть места для установки дополнительных SMD резисторов и они нужны для получения логарифмических характеристик из обычных линейных потенциометров и со временем я протестирую такую возможность для упрощения поиска номиналов. Но об этом будем говорить непосредственно в выпусках и статьях про сами эффекты.
Угловые гребёнки можно купить практически в любом радиомагазине. А платку адаптер нужно припаять к потенциометру в точном соответсвии со следующей фотографией.
Возможно вы уже обратили внимание на то, что изгиб проводника на гребёнке начинается на некотором расстоянии от изолятора. Это необходимо исправить и вдавить контакты до упора, как показано на следующем фото. Сделать это можно даже пинцетом. Для сравнения, два контакта остались нетронутыми.
Затем, необходимо впаять гребёнку в платку адаптера таким образом, как это показано на фотографиях. В результате этих действий вы получите аналог угловых потенциометров. Лишние выводы откусите бокорезами.
В заключении, хочу добавить что адаптер и выводы желательно припаивать под прямым углом, как на фото снизу. Но на самом деле, иногда бывает так, что платку удобнее как-то наклонить, в угоду обстоятельствам монтажа. В этом нет ничего плохого. В конце концов, я даже использовал такие адаптеры для ремонта фирменного оборудования, когда не удавалось найти нужный угловой потенциометр в краткие сроки. Можно убрать пластиковый изолятор с гребёнки и впаять контакты до упора в плату и т.д. Главное не создавать лишних напряжений в конструкции. Для этого удобно смонтировать все потенциометры внутри корпуса, но не затягивать крепёжные гайки. Затем насаживаешь плату на выводы всех деталей, что есть на лицевой панели, придерживая пальцем подтягиваешь крепёж и уже паяешь выводы по месту. Такой подход меня пока не подводил.
Пара финальных рекомендаций. В конце хотелось бы добавить несколько рекомендаций по сборке. Во первых, никогда не убирайте вторую гайку с кнопок и тумблеров. Деталь создана таким образом, что бы крепиться на стенке корпуса за счёт того, что с двух сторон она завинчена гайками. Иногда от этого правила отходят в угоду уменьшения высоты детали при плотном монтаже. Но нередко, я встречал отсутствие нижней гайки просто потому что мастеру так захотелось. Это в корне неверный подход, который ведёт к тому, что при сильной затяжке верхней гайки, резьбовую часть кнопки или тумблера вырвет из тела детали. Мой проект рассчитан так, что бы место под вторую гайку всегда оставалось.
Монтаж платы внутри корпуса мало чем отличается от монтажа подобных плат в моих коммерческих педалях. Тут могу только добавить то, что внутри корпуса достаточно много свободного места. Не старайтесь утопить потенциометры и тумблеры максимально сильно, в их посадочные отверстия на плате. Если есть возможность припаять к кончикам выводов, то сделайте именно так. Пусть между задней частью потенциометра и платой будет небольшое расстояние. Крышка потенциометра не должна касаться паек, торчащих от деталей, впаяных с обратной стороны.
Монтаж проводов.Для того что бы соединить все платы вместе, потребуется приобрести многожильный провод сечением 0,2-0,5 квадрата, толще провод брать нет смысла. С проводами 0,2-0,3 квадрата работать легче всего.
Затем вы можете соединить и все остальные провода согласно следующим рисункам. Обратите внимание что все нужные отверстия под провода сделаны в одних и тех же местах. Неважно, обычный это байпас или релейный, всё распаивается внутри корпуса абсолютно одинаково.
Распайка с платой обычного байпаса.
Распайка с платой релейного байпаса.
Список компонентов. Для изготовления платы обычного байпаса Zen P-SWITCH потребуется: Для изготовления платы релейного байпаса Zen A-SWITCH потребуется: Для изготовления платы гнёзд Zen Socket потребуется: Где искать запчасти? Педаль можно условно разделить на несколько частей. И мы начинаем минутку бесплатной рекламы для магазинов. Как обычно, Shit happens и ни за кого не ручаюсь. Корпус можно найти на Али. Красят плохо и даже не надейтесь на чудо. При этом оно всё ещё лучше чем любые потуги покрасить корпус из баллончика на балконе. Ручки для педалей стараюсь подыскивать тоже на али. Например в этом магазине. Или в его брате близнеце. Иногда закупаюсь в этом магазине. Эти ручки подходят по внешнему виду к потенциометрам со штоками с накаткой на 18 зубьев и высотой как 15 мм, так и 20 мм. Выбирайте вариант на 19 мм в диаметре либо мелкие на 16 мм которые подойдут к потенциометрам с высотой 15 мм. Есть похожие цветные ручки и я их тоже уже покупал и использовал. Потенциометры рекомендую брать Alpha или Song Huei. Такие потенциометры продаются по следующим ссылкам. Например в Чип и Дипе. Или в магазине DIY-tubes.ru. И некоторые позиции можно приспособить под мою платформу из ассортимента этого магазина под названием Гитарамания. Тумблеры, кнопки и гнёзда, обычно тоже беру на али в наших магазинах. К примеру тумблеры. А это аудио гнёзда. А тут гнёзда питания. Кнопки надо покупать осторожно, что бы не купить случайно Momentary. Это кнопки без фиксации и они нам не нужны. Обычно брал кнопки такого или такого типа. На али куча релюх Такамисава для релейного байпаса, так что вот рандомная ссылка по которой я их покупал. Если вам нужны держатели светодиодов, то обычно я покупаю их на Алике оптом, но можно купить и по отдельности. Например вот на 3 или 5 мм или просто линза. Если стандартные винты M3 для крепления шильда из строительного магазина вам не нравятся, то можно купить их на алике. Вот ссылка для примера. Выбирайте винты M3 и длину 5 мм. Винты сделаны из магического материала под названием «говнит», поэтому аккуратнее и не сорвите шлицы отвёрткой! Экранировать корпус и цепляться им к земле схемы можно при помощи стандартных винтов с потайной шляпкой и гаек из строймага. А концевые можно купить на алихе. Ищите их там по названию Ring terminal. Конечно вы можете купить всякие SMD компоненты на том же алиэкспресс, но лично я покупаю их в Чип и Дип. При всеобщей ненависти к ценовой политике ЧиДа, которую можно наблюдать в комментариях, там продаётся много хороших деталей и выгодно именно заказывать детали на сайте с самовывозом. Порой купить 300-500 резисторов там дешевле чем 75 штук, так что следите за скидками. Поэтому рекомендую Чип и Дип. Либо покупайте SMD резисторы на алихе и не парьтесь. Хреновых SMD резисторов я пока не встречал даже на али. Ещё один из крупных магазинов деталей, это Промэлектроника. Ну и иногда можно поискать детали в Платане. Для российского DIY у нас имеется как минимум 2 магазина с запчастями для педалей. Там вы сможете найти как уникальные позиции, так и перекупить китайские товары с наценкой, но с более шустрой доставкой по России. Это diy-tubes.ru и guitaramania.ru. Иногда можно найти нужную деталь у Ерасова. Про заказ печатных плат я писал в группе в ВК. Оба посредника продолжают работать, но цены у них постоянно меняются, поэтому иногда я отправляю заказ обоим сразу, что бы понять где дешевле. Мой рассказ про первого и про второго посредника. Вот ссылки на одного посредника и на второго. Заключение. Если у вас есть 3Д принтер, то можете распечатать мои шаблоны самостоятельно. В архиве есть STL файлы готовые для отправки в слайсер и файлы проектов в программе FreeCad которые можно редактировать. На данный момент корпуса с али и DIY-tubes приезжают немного уже прежних. Новые шаблоны подходят под размер новых корпусов. Файлы шаблонов под новые узкие корпуса берём тут. Старые шаблоны под старые корпуса с али и тайды. Файлы под старые широкие корпуса берём тут. Дополнительно хочу приложить файл проекта в Sprint Layout 6. Я до сих пор пользуюсь и черчу в этой программе и внутри проекта можно будет отыскать все узлы платформы. Для вашего удобства я создал 4 архива с Gerber файлами плат байпаса, гнёзд и стоек. Платы стоек конечно лучше многократно дублировать на лист 10 на 10 см ведь они ультра мелкие, но если заказать их по отдельности без V фрезеровки которая недоступна через посредников, то они конечно изготовят их, но и возьмут не мало. MOUNT - стойки, PSWITCH - обычный байпас, ASWITCH - релейный байпас, SOCKET - плата гнёзд. Лично от себя рекомендую отредактировать плату гнёзд, чтобы она влезала в узкие новые корпуса. Для этого достаточно просто увеличить диаметр отверстий под выводы джеков. Сделайте из 2 мм или больше. На сколько позволяет плата. Гнездо в плате само найдёт своё место, а вы потом обильно пропаяете всё оловом и всё будет хорошо. Если ничего не делать и использовать готовые герберы, то гнёзда будут вставать немного кривовато, но не принципиально. "Вкорячить" можно без ущерба надёжности и даже эстетике. На этом статью можно считать законченной. По ходу пьессы буду её редактировать и дополнять, но в целом, тут собрана исчерпывающая информация по постройке педалей своими руками, на чём и заканчиваем. Если есть желание, то можете пообщаться с такими же DIY-щиками в группе в ВК. Удачных сборок! | |
| Просмотров: 301 | Загрузок: 0 | | |
| Всего комментариев: 0 | |






















