| Главная » Статьи » Гитарное оборудование |
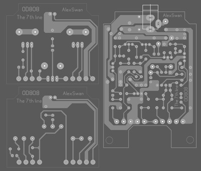
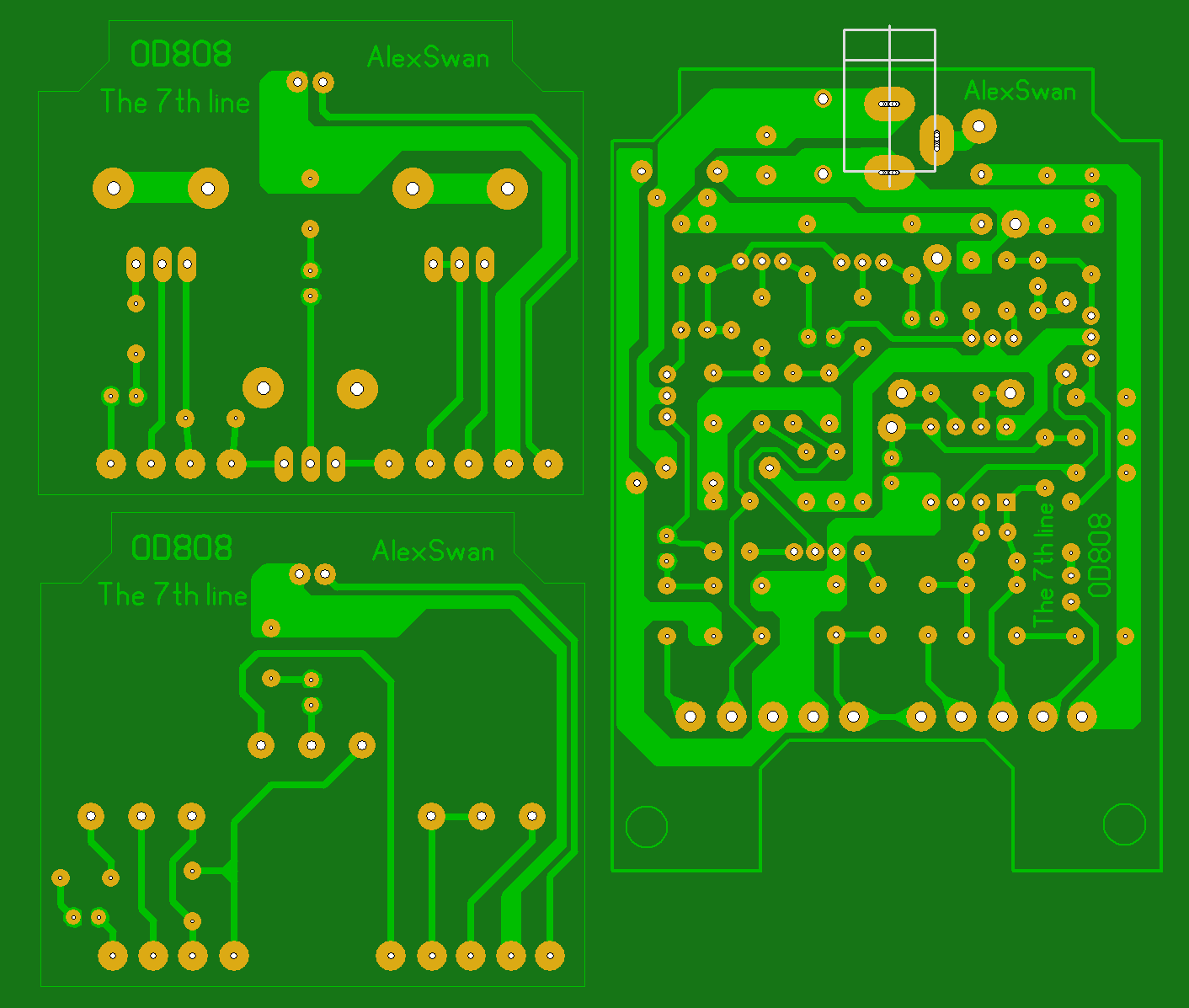
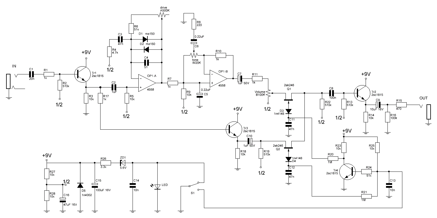
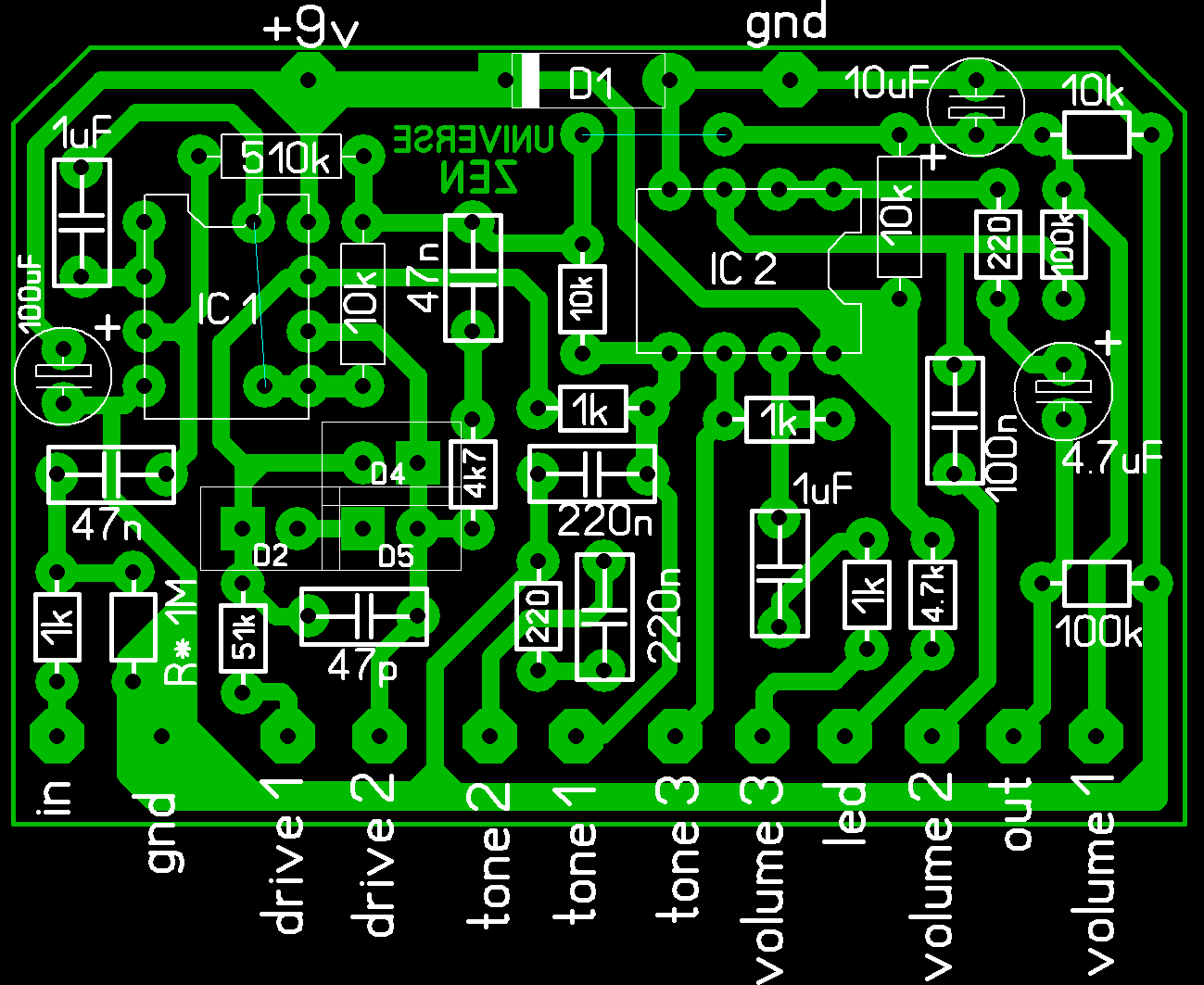
В этой статье собраны старые материалы по проектам различных Tube Screamer. Часть материала люто устарела, а первый выпуск имеет несколько неточностей. Самый первый блин!Собираем вольную интерпретацию на Maxon OD-808 из 1979 года или же Tube Screamer тех лет, наверно. Почему наверно? Всё дело в том, что Максон выпускала свой скример, а потом выпускал скример для Айбанез, а сейчас вообще непонятно кто, для кого и что производит. Путаницы добавляет тот факт, что были периоды, когда обе эти компании выпускали педали под собственными именами, но на одинаковых печатных платах и примерно в 1979 выпускались педали с буферами на операционных усилителях и у Ibanez (смотри ссылку) и говорят, что у Максон тоже. Педалей этих было мало и их схемы оказались не так популярны как классическая схема Скримера на транзисторных буферах. В подобных тонкостях отлично разбираются коллекционеры, но это не про меня. Поэтому утверждение в видео о буферах неверное и подобные схемы были у обоих брендов. А сегодня у них уже всё устаканилось и оба бренда выпускают педали с буферами на транзисторах, хотя я не удивлюсь, если они запустят какую нибудь ограниченную партию. Схема данной педали выглядит следующим образом. Создавалась она на базе какой-то японской схемы, очевидно непопулярной и лохматых годов. Обратите внимание, что для нормальной работы педали, нужно использовать в качестве потенциометра тона — W20k. Возможно для этого потребуется исправить распайку проводов к этому потенциометру, если я сделал её под потенциометр A20k в обратном включении. Для этого провода с крайних выводов потенциометра меняются друг с другом местами. А так выглядит плата со стороны деталей. Дорожки мы видим как бы сквозь плату. Вид платы со стороны дорожек. Монтаж всех органов управления выполнен проводами. Наглядная схема коммутации всей педали на картинке. Не забывайте про потенциометр тона который я мог подключать тогда в обратном включении. И напоследок список деталей. Звучание педали можно послушать в соответствующем ролике. Печатка для обычной кнопки 3PDTНашёл в закромах ещё одну старую печатку. Можно взять ее за основу для максона 808. В выпуске буферы на ОУ и миллениум байпас на полевом транзисторе. Многие тогда просили сделать печатку без миллениума. Я сделал, но руки так и не дошли её проверить и выложить. Теперь выкладываю, но проверяйте. Печатка для потенциометров впаянных в плату.Ещё одна печатная плата. Она сделана так, что потенциометры можно впаять сразу в плату. На сколько я помню, потенциометры припаиваются со стороны дорожек, а компоненты с обратной стороны, сквозь плату. При этом микросхемы и часть деталей используются СМД. Также на плате есть 2 пятачка, которые припаиваются к тумблеру. Этот тумблер будет переключать режим ограничения между стандартным и несимметричным. Плата проверена, но в ней не подписаны детали, поэтому если не сможете сами понять куда и что впаивать, то воспользуйтесь другим проектом. Скачать печатку можно по ссылке. Копия современного MAXON OD808 если лень разбирать чужие моды и поделки.«Как оказалось максон на канале не совсем тот за кого себя выдаёт, но благодаря участнику нашей группы в Контакте Александру, у нас появилась точная копия заводской педали.» Именно так начиналась статья на старом сайте. Сейчас уже стало понятно, что версий скримеров было очень много и все эти модификации выпускались разными тиражами под разными брендами. Эта педаль является уже современной итерацией скримера и я создал точную копию заводской педали по фотографиям полученным от подписчика. Схема устройства выглядит так. Вид плат со стороны деталей. Педаль раскинула свои электронные цепи на 2 платы. Плата под потенциометры представлена в двух вариантах, под родные малогабаритные потенциометры и обычные. Вид плат со стороны дорожек. Монтаж частично выполнен на проводах. Какой провод куда паять нарисовано на следующей картинке. Печатная плата в архиве по этой ссылке. Список деталей. Светодиод 3мм микросхема 4558 потенциометры резисторы 0,125 Вт. Можно использовать 0,25 Вт. Все конденсаторы на напряжение не ниже 16 вольт. C1 20nF или 22nF транзисторы Гнездо питания.
| |
| Просмотров: 319 | |
| Всего комментариев: 0 | |









