Главная » Статьи » Гитарное оборудование

ГАММА DM-5 DELAY

В этой статье предоставлены материалы для изготовления цифрового DELAY эффекта ГАММА DM-5. Педаль основана на двух микросхемах PT2399, имеет активный байпас и рассчитана под установку в родной корпус педалей ГАММА. Данные корпуса достаточно крупные, поэтому имейте это в виду.

Короткая реприза в силу того, что материал был подготовлен давно и с тех пор уже много воды утекло. Для начала выражаем большую благодарность компании Yerasov за вклад в DIY-ный мир рунета! На сегодняшний день, педали Yerasov легче купить, нежели собрать, но если вы большой энтузиаст или энтузиастка, то это замечательно звучащая педель для вас!

Собираем Delay DM-5 на двух микросхемах PT2399. Одна из самых лучших педалей задержки на этой микросхеме. Печатную плату качаем по ссылке.
 

Схема педали выглядит так.

Вид платы со стороны деталей. Красным отмечены перемычки.

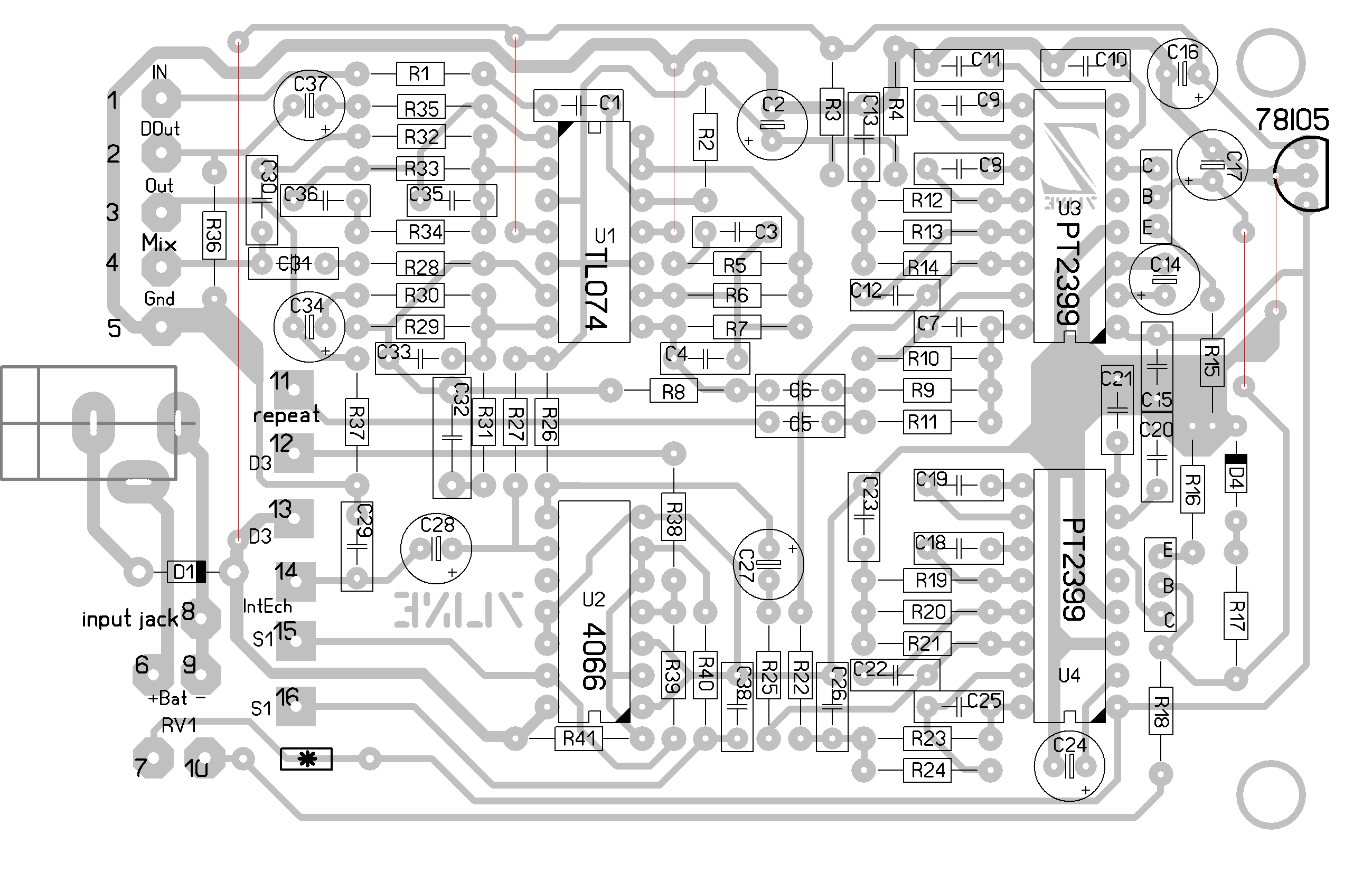
Печатная плата. Вид со стороны дорожек.

Потенциометры, гнёзда, кнопка и диод подсоединяются к плате проводами. Наглядная схема соединения выглядит так.

И напоследок список с деталями. Ставим всё, как в списке и педаль будет работать.
Диоды
D1 1N4007
D3 Светодиод
D4 1N4148

Все резисторы 0,25Вт
R1 10k
R2 470k
R3 10k
R4 10k
R5 10k
R6 47k
R7 10k
R8 47k
R9 100k
R10 100k
R11 100k
R12 10k
R13 10k
R14 10k
R15 560
R16 620
R17 1k
R18 4.7k
R19 10k
R20 10k
R21 10k
R22 10k
R23 10k
R24 10k
R25 1k
R26 1M
R27 100k
R28 47k
R29 220k
R30 330
R31 47k
R32 47k
R33 220k
R34 47k
R35 330
R36 100k
R37 100k
R38 2.2k
R39 100k
R40 1M
R41 10k

Все конденсаторы на 16 вольт или выше.
C1 47n
C2 47uF
C3 6.8n
C4 470p
C5 47n
C6 47n
C7 100p
C8 100n
C9 100n
C10 100n
C11 100n
C12 1n
C13 4.7n
C14 47uF
C15 100n
C16 47uF
C17 1uF
C18 100n
C19 100n
C20 100n
C21 100n
C22 1n
C23 4.7n
C24 47uF
C25 1n
C26 4.7n
C27 4.7uF
C28 4.7uF
C29 47n
C30 100n
C31 100n
C32 1n
C33 47p
C34 1uF
C35 47p
C36 1n
C37 1uF
C38 47n

Микросхемы
U1 TL074
U2 CD4066 (советский аналог К561КТ3)
U3 PT2399
U4 PT2399
U5 78L05

Транзисторы
Q1 BC547 или BC550
Q2 BC547 или BC550

Потенциометры
RV1 B100k
RV2 B50k
RV3 B50k

Прочее
2 стерео гнезда Jack 6,3 mm.
Одно гнездо питания.
Контакты для батарейки
S1 кнопка без фиксации

Звучание педали

Категория: Гитарное оборудование | Добавил: sevenlineproject (12.12.2025)
Просмотров: 137 | Рейтинг: 0.0/0
Всего комментариев: 0
avatar

Любой блок питания на 9 или 12 вольт, можно переделать в гитарный, просто добавив микросхему стабилизации

- Цена такого апгрейда ниже пачки чипсов

Микросхемы стабилизации L78XX бывают на разные напряжения. Последние две цифры указывают как раз на него.

- Микросхема L7805 к примеру выдаёт 5 вольт.

Для согласования высокоомного выхода электрогитары с низкоомным линейным входом используют Di-box.

- Простейший Di-box состоит из одного транзистора.

The Seventh line
Проект о музыке, гитарах и электронике.
Персональная страница Youtube канала Universe Zen бывший The Seventh line project. На этом сайте размещены дополнительные материалы к видео роликам в виде схем, плат и фотографий, а так же статьи и прочая информация по проекту.
На главную