| Главная » Статьи » Гитарное оборудование |
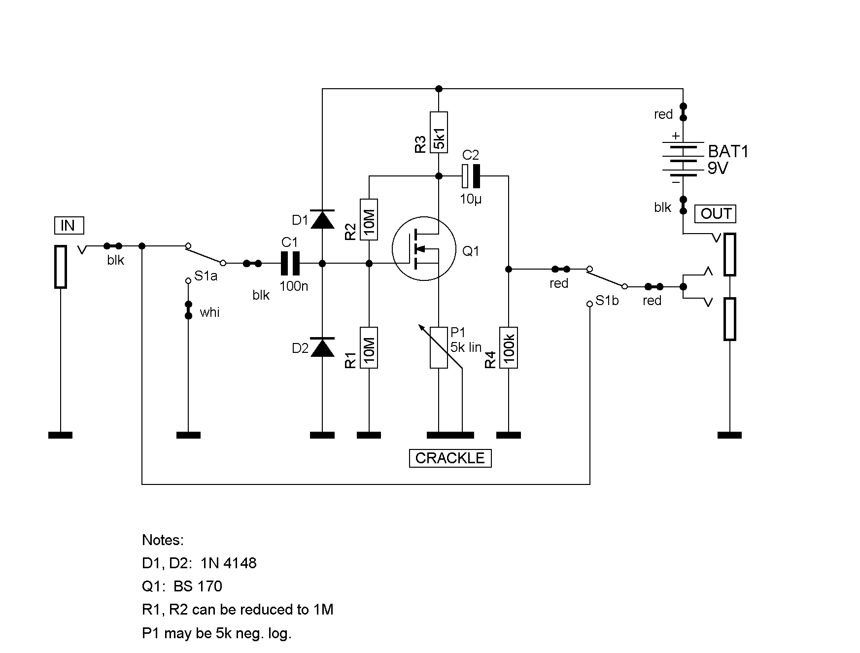
На повестке дня бустер от Звекса. Я хотел снять видео про два бустера, но SHO уделал второй по звуку и вторая схема отвалилась как нежизнеспособная. Печатка по ссылке. Схема устройства. Вид распайки электроники со стороны деталей. Цоколёвка транзистора BS170. Вид платы со стороны дорожек. Список деталей. 2 гнезда Jack 6.3mm Транзистор BS170 Диоды. Конденсаторы. Резисторы 0,25Вт. Потенциометр В5к либо обратно логарифмический.
| |
| Просмотров: 195 | |
| Всего комментариев: 0 | |




