| Главная » Статьи » Гитарное оборудование |
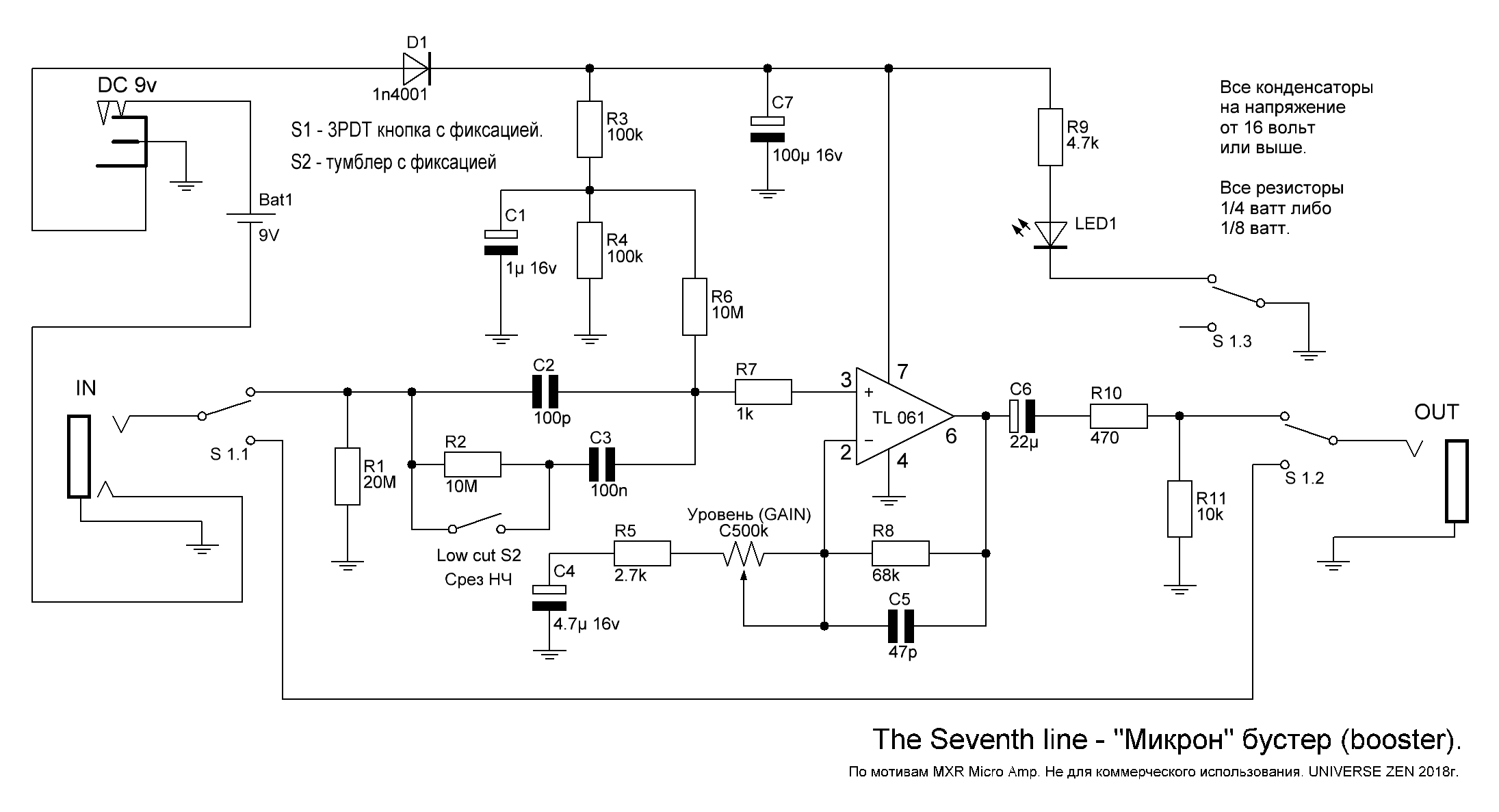
«Микрон» booster, он же MXR Micro Amp. (Весь процесс изготовления.) Схема устройства выглядит так. Плата со стороны деталей. Распайка внутри корпуса.
Список деталей. Корпус G0124 — 1шт. Гнездо питания — 1шт. Гнёзда 6,3мм — 2шт. стерео Кнопка 3PDT — 1шт. Тумблер SPDT — 1шт. Разъём батарейки- 1шт. Диоды. Светодиод — 1шт. 1n4001 — 1шт. Микросхема. TL061 — 1шт. корпус DIP-8, буквенные индексы значения не имеют. Потенциометр. C500k — 1шт. Конденсаторы на напряжение от 16 вольт или выше. Обычные, шаг выводов 5 мм. 47p — 1шт. 100p — 1шт. 100n — 1шт. Электролитические. 1uF — 1шт. 4.7uF — 1шт. 22uF — 1шт. 100uF — 1шт. Резисторы 1/4 или 1/8 Вт. 470 Ом — 1шт. 1k — 1шт. 2.7k — 1шт. 4.7k — 1шт. 10k — 1шт. 68k — 1шт. 100k — 2шт. 10 M — 2шт. 20 M — 1шт. | |
| Просмотров: 203 | |
| Всего комментариев: 0 | |



